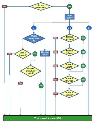
Do you need a new MG?
Many of us struggled with this question for many years. You may not have a MG yet, or you may already have one, or even several. But every now and then you may ask your self this question again. Sometimes it happens when you see a For Sale add, sometimes when you hear friends talk about their MGs, sometimes it just happens because you're dreaming about all the fabulous models that the MG factory produced since the late twenties. The cold winter months, no driving events, and some time off are particularly prone to the feeling; do I need another MG. To help you find the best answer, here is a simple diagram, a flow chart with a few simple questions.
Good luck and welcome to your new MGs in 2014.
Reinout
Adapted from a publication from www.thechainlink.com

December 2013 |
| 7 | CMGC Holiday Party, Bella Vista in Bensenville | 6:30 p.m. |
| 10 | Natter ‘n’ Noggin, Roundhead’s Pizza Pub, Downers Grove | 7:00 a.m. |
| 11 | VMGCCC Meeting, Pizza Joint, Northlake, IL | 8:00 p.m. |
| 16 | No Club Meeting this month | |
January 2014 |
| 14 | Natter ‘n’ Noggin, Finn McCool’s, Schaumburg | 7:00 p.m. |
| 15 | VMGCCC Meeting, Pizza Joint, Northlake, IL | 8:00 p.m. |
| 20 | Club Meeting, Mack’s Golden Pheasant | 8:00 p.m. |
| 24-26 | Amtrak Trip — North American International Auto Show | |
| 25 | University Motors Ltd 39th Birthday party, Grand Rapids MI | |
February 2014 |
| 11 | Natter ‘n’ Noggin, Roundhead’s Pizza Pub, Downers Grove | 7:00 a.m. |
| 12 | VMGCCC Meeting, Pizza Joint, Northlake, IL | 8:00 p.m. |
| 17 | Annual business meeting & awards, Mack’s Golden Pheasant | 8:00 p.m. |
See additional scheduled events at www.chicagolandmgclub.com/members/calendar.html
|
|